建筑防水材料是建筑物的维护结构,作用是在建筑物表面构筑防水层,以达到防水和抗渗漏目的。目前防水材料主要分为两大类,防水卷材占比约65%,防水涂料占比约25%。经过几十年技术的积累和工艺的迭代,当前应用最广泛的防水材料主要是四大门类,SBS/APP改性沥青防水卷材、高分子防水卷材、自粘防水卷材和防水涂料,前三类均属于防水卷材。

建筑防水材料市场主要受上游原材料市场和下游基础设施、住宅建设等建设工程市场投资规模影响。目前,基建和住宅仍是防水材料主要应用领域。防水材料的原材料则主要是石油沥青、SBS改性剂、聚醚、丙烯酸等。
建筑防水材料产业链

经营现状
在当今社会经济的不断发展之中,建筑行业也得到了迅速发展,各种新型建筑材料相继出现,这对于建筑行业的发展也起到了有效的推动作用。2014-2020年中国建筑业总值不断扩大,2020年中国建筑业总值为26.4万亿元,较2019年的24.8万亿元同比增长6.24%。

随着社会经济的发展,人们对居住舒适性的要求越来越高,建筑防水也由原来简单的屋面、地下室部位设防,向室内、外墙全域有水部位设防扩展,防水工程也正由原来的5~8年保修期,向15~25年甚至要求与结构同寿命(建设部《建筑与市政工程防水通用规范》二次征求意见稿)的设计使用年限转变,防水标准日臻完善,新技术、新产品不断涌现,如种植屋面防水技术、太阳能屋面防水技术和单层屋面防水技术的发展,使节能减排产业政策在屋面防水工程中得到很好体现,喷涂聚脲防水涂料、喷涂速凝橡胶沥青防水涂料、蠕变型防水涂料等新材料的开发与应用,使防水工程设计在传统防水材料的基础上有了更多选择,防水工程的设防可靠性进一步提高,产业工人培训不断得到加强。2020年中国建筑防水行业共有723家规模以上企业,较2019年增加了70家。

受国家经济下行压力加大、房地产投资增速放缓等影响,2019年中国建筑防水行业的收入和利润均有所下降;2020年中国建筑防水行业营业收入为1087亿元,实现利润总额73.97亿元,较2019年有所回升。

2018年中国建筑防水行业亏损企业累计亏损额为2.3亿元;2019年中国建筑防水行业亏损企业累计亏损额为1.47亿元,较2018年减少了0.83亿元。

建筑防水关乎建筑安全与寿命,关乎百姓民生与安康。建筑防水材料的应用领域在不断扩大,现已经被广泛应用于基础设施建设、房地产等领域。2019年,受基础设施、翻修市场拉动,防水材料的市场需求依然保持强劲,防水材料产量保持增长。2020年中国沥青和改性沥青防水卷材累计产量为22.52亿平方米,延续增长态势。

企业格局
虽然中国建筑防水材料产量逐年提升,但是目前市场还是处于“大行业、小企业”的特征,中国建筑防水行业企业呈现四级梯队特征,第一梯队企业有东方雨虹;第二梯队企业有广东科顺、辽宁大禹、山东宏源、深圳卓宝;目前形成了以东方雨虹一超,广东科顺、辽宁大禹、山东宏源、深圳卓宝四强的市场格局。第三梯队为1500余家企业,这些企业的产能利用率较低;第四梯队则为剩余数以千计的企业,由于工艺落后、质量较差,因此市场占有率非常低。
建筑防水行业企业格局

2021年中国防水卷材行业呈现“一超多强”竞争格局
目前,我国防水卷材行业呈现“一超多强”的竞争格局,市场集中度较低。东方雨虹为行业龙头企业,品牌影响力强,同时拥有全国防水卷材最多生产线,目前完成了全国性布局。
行业整体竞争格局
“——行业呈现“一超多强”的竞争格局”
中国防水卷材行业竞争呈现“一强多优”的局面。“一强”为行业龙头企业——东方雨虹;“多优”为行业领跑企业,如科顺股份、凯伦股份、北新建材(收购3家区域龙头防水企业)、宏源防水、潍坊宇虹、深圳卓宝等。
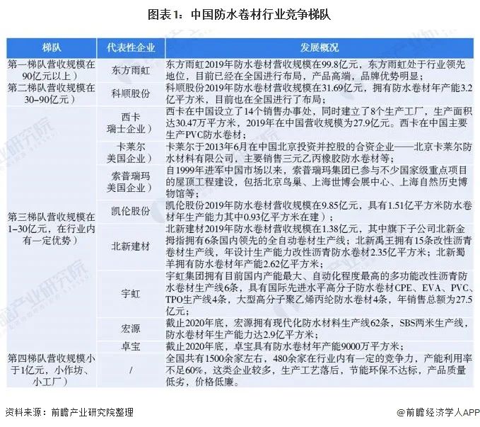
根据企业的防水卷材营收规模情况进行划分,目前中国防水卷材行业竞争格局可分为四个梯队。
第一梯队为东方雨虹,防水卷材营收规模接近100亿元;
第二梯队为营收规模在30-90亿元左右,为老品牌科顺股份;
第三梯队为营收规模在1-30亿元,包括国际品牌如西卡、卡莱尔,国内品牌凯伦股份、通过并购进入到防水卷材行业的北新建材、潍坊市宇虹防水材料(集团)有限公司等;
第四梯队以地方性防水企业为主,收入规模在1亿元以下的小微型企业居多,这些企业大多数产能利用率较低。

“——行业市场集中度低”
整体来看,我国防水卷材行业市场集中度较低。结合各企业公布的防水卷材营收规模对企业市占率进行测算,目前东方雨虹占据着我国防水卷材行业9.5%左右的市场份额;其次是科顺股份,市占率约为3%;凯伦股份占据着1%左右的市场份额。北新建材的市场占有率不到1%。CR4不到15%。

企业实力具体对比分析
“——东方雨虹品牌影响力强”
具体来看,在品牌影响力上,2014-2020年,东方雨虹稳居“中国房地产开发企业500强首选供应商——十强防水企业”榜单。2020年,东方雨虹获得36%的品牌首选率。
科顺稳居第二名,2019年科顺获得20%的品牌首选率。卓宝、宏源、凯伦、北新防水(禹王、蜀羊、金拇指)、蓝盾在第三名至第五名中徘徊。

“——东方雨虹拥有最多生产线”
在产能上,行业龙头企业——东方雨虹拥有生产线做多,目前拥有80余条国际先进生产线,防水卷材年设计产能约5亿平米。科顺股份拥有防水卷材年产能3.2亿平方米。宏源防水拥有现代化防水材料生产线62条,SBS两米生产线,防水卷材年生产能力达2.9亿平方米。

“东方雨虹、科顺股份和北新建材完成全国性布局”
从产能区域布局上看,东方雨虹、科顺股份、北新建材已经逐渐建立全国性布局,其中东方雨虹的产能布局区域最广,覆盖华北、西北、东北、华东、华南、中南和西南地区的23个省(市、自治区)。蓝盾产能仅在华南和中南地区布局。

注:1) 华北:京津冀、山西、河南;华东:江渐沪、山东、安徽;西南:云贵川渝;东北:黑吉辽、内蒙古;中南:湖南、江西、湖北;东南:广东、福建、海南、广西;西北:陕西、新疆、宁夏、甘肃、青海、西藏;
2) 统计时间为2020年底。